Brivity Go + Brivity Home Applications


Real Estate Tour Feature

We found that there's one feature that is missing in the 2 applications at Blueroof 360.
These 2 applications (Brivity Go and Brivity home)are being used by 2 types of users. Brivity Go is using by real estate agents and Brivity Home is using by the customers who are looking for buying or selling their homes.
We want to add the feature "Tours." in these 2 apps for agents and home buyers to coordinate house tours.
Project Overview


Tours Features
Problem Statement
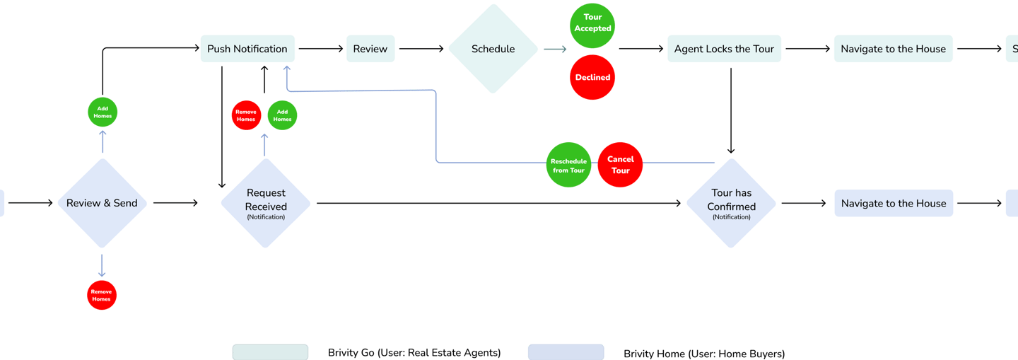
The Brivity home app doesn't have a feature for buyers to see steps by steps updates after they submitted the house tour request to their agents. The only way to know is to text the agent, there's no in app messenger to facilitate it.
The same problem also occurs to real estate agents, it creates a hassle for agents to coordinate the tours since the requests can come from multiple clients and with that they have to talk to different listing agents as well. It can take hours to reply back to the home buyer whether the tours are confirmed or not.
Problem Solution
We decide to design a feature that will have these benefits for our users.
Helping the home request process more transparent
Reducing the back and forth responding on texts.
Allowing users to instantly see the status of the sent requests.
Being able to schedule the tour easily
All tours should be scheduled and managed in the timely orders, we want them to be organized and easily read so users can know when and where they should be arrived at the homes.
Project Timeline


Information Architecture
For Tour Feature only
Brivity Home


Brivity Go


Persona




User Flows


Mid-Fi Protoype
This is the mid-fi for Brivity Home (Home Tour).
From scheduling, selecting additional homes, sending request to agent, navigate to the homes and rate review the home.




User flows (Screens)
Requesting Tour- Scheduling- Confirming the tour- Home touring- Tour Rating


